Figure 1
Télécharger l'image originale
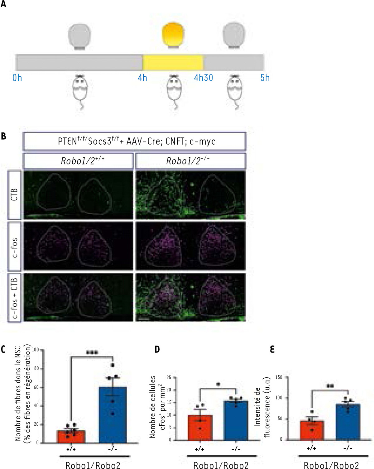
Récupération fonctionnelle après réinnervation du noyau suprachiasmatique. A. Schéma représentant la procédure expérimentale d’activation du noyau suprachiasmatique (NSC). Les souris sont maintenues dans l’obscurité durant 4 heures. Elles sont ensuite placées dans la lumière durant 30 minutes, puis replacées dans l’obscurité pendant 30 minutes avant de prélever leur cerveau. B. Images par microscopie confocale de coupes coronales du noyau suprachiasmatique, 4 semaines après la lésion du nerf optique, d’une souris PTENf/f/Socs3f/f/Robo1+/+/Robo2+/+ (exprimant les récepteurs Robo 1 et 2 dans les cellules ganglionnaires de la rétine) et d’une souris PTENf/f/Socs3f/f/Robo1-/-/Robo2f/f (privée de l’expression des récepteurs Robo 1 et 2 dans les cellules ganglionnaires de la rétine) qui ont reçu une injection intra-oculaire de AAV-Cre ; CNTF (facteur neurotrophique ciliaire); c-myc. La protéine c-Fos est colorée en magenta par immunomarquage avec un anticorps fluorescent, et les axones en cours de régénération sont colorés en vert par marquage avec la sous-unité B de la toxine cholérique (CTB). Barre d’échelle : 100 mm. C. Diagramme quantifiant la proportion des axones qui pénètrent dans le noyau suprachiasmatique. Comparaison des proportions observées par le test du χ2 (*** : p < 0,001). D. Diagramme quantifiant le nombre de cellules exprimant c-Fos dans le noyau suprachiasmatique. E. Diagramme quantifiant l’intensité de fluorescence de la protéine c-Fos dans les cellules du noyau suprachiasmatique. Comparaison des moyennes entre les deux groupes de souris par le test t (* : p < 0,05 ; ** : p < 0,01).
Current usage metrics show cumulative count of Article Views (full-text article views including HTML views, PDF and ePub downloads, according to the available data) and Abstracts Views on Vision4Press platform.
Data correspond to usage on the plateform after 2015. The current usage metrics is available 48-96 hours after online publication and is updated daily on week days.
Initial download of the metrics may take a while.
